New Claimed VUCC and World and North American Distance Record for the 134GHz Amateur Radio Allocation
14-Dec-2005
Hi all,
Several of you must have seen this coming...
I'd like to claim what should be a new and latest world DX record of 79.6km for the 134GHz band as well as the very first ARRL VUCC claim.
This latest DX record QSO was between W2SZ/4 and WA1ZMS/4.
Band: 134GHz
Date: Dec 14th, 2005
Time: 02:56z
WA1ZMS/4 (roving alone)  36-59-28N 80-07-17W EM96wx
W2SZ/4  (W4WWQ operator) 37-31-00N 79-30-35W FM07fm
Distance:  79.6km
W2SZ/4 WX:
Temp: -10C
Dew Point: -14C
RH: 72%
Baro: 876mb
Atmos Loss:  0.250dB/km
WA1ZMS/4 WX:
Temp: -5.5C
Dew Point: -12C
RH: 60%
Baro: 928mb
Atmos Loss:  0.292dB/km
The gear is the same equipment that was used for last week's former 134GHz DX record. But this time the noisy Gunn source was cleaned up and the resulting improvment in phase-noise allowed us to copy the FSK-CW signals down into the noise floor by ear.
During last night's DX efforts, W2SZ/4 picked up the last three needed grids for the first ARRL VUCC claim on the 134GHz band. (Yes!... Kent, WA5VJB... the QSL cards will be mailed to you on Thursday!)
I'd like to really thank Pete, W4WWQ for pushing me to "go for it" last night in an attempt to get the VUCC efforts completed during the cold night air. It was a LONG and late night. We started after work at 6pm.
We arrived home at 3:30am local time and got very little sleep as a result. In a few days I hope to have details, photos, and an audio file of the 79km QSO posted on the web. I will post the URL after the info is uploaded.
I'm off to bed now! :-)
73,
Brian, WA1ZMS/4
8-Dec-2005
Hi all,
I'd like to claim what should be a new world DX record for the 134GHz band as well as a possible "first-on-band" for the USA. This QSO was between W2SZ/4 and W4WWQ/4.
Band: 134GHz
Date: Dec 8th, 2005
Time: 02:43z
W4WWQ/4 (WA4RTS assisting)  36-59-28N 79-20-41W FM06hx
W2SZ/4  (WA1ZMS operator) 37-31-00N 79-30-35W FM07fm
Distance:  60.1km
W2SZ/4 WX:
Temp: -6.7C
Dew Point: -16C
RH: 45%
Baro: 882mb
Atmos Loss:  0.185dB/km
W4WWQ/4 WX:
No data taken.
The former 134GHz DX record was held by JA1KVN and JA1ELV at 56.4km. The signal margin on both ends of our QSO was a few dB so there is a chance we could better our DX. But first, I must investigate why one of the station's Gunn sources will not properly phase lock with good phase noise. Of course, you only find this out after you take the equipment into the field!
The equipment runs 5mW of TX power into a 30cm dish with a Cassegrain feed and a dual-mode horn. Receive function uses a sub-harmonic mixer. Both TX and RX functions get their LO power from a phase locked 69GHz Gunn source. The Gunn signal is frequency doubled when in TX mode. The operating mode was FSK-CW. The RX IF radio was an ICOM R-7000 on both ends.
I'd like to thank Geep, WA4RTS for helping Pete, W4WWQ during the QSO.
NOTE: As of last year, the 134GHz band has replaced the former 145GHz Amateur band. The 145GHz allocation has been removed from the Amateur Radio Service world wide, with the USA being the last country to make the change.
73,
Brian, WA1ZMS/4
134GHz Pictures | 
|
| 
 Apple Orchard sign  | 
 Bent Mountain EM97  | 
| 
 This is the W2SZ/4 operating location during the FM07 to FM08 QSO. Note that the van is parked on pure sheet ice that was on the top of Apple Orchard Mtn.  | 
 134GHz gear  | 
| 
 134GHz gear  | 
 Lights installed in the back of W4WWQ's truck  | 
| 
 W2SZ/4 (W4WWQ) on Apple Orchard  | 
 W2SZ/4 operating position  | 
| 
 December 14th VUCC SkewT  | 
 December 14th dew point map  | 
134GHz QSO Audio Files | 
| 
 You can listen to an excerpt from a 134GHz QSO (the file is a 1.3MB 60 sec .WAV file). The .wav file was recorded by WA1ZMS/4 while he was roving in EM96. This is a recording of W2SZ sending during the 79.6km DX record QSO.  | 
134GHz station block diagrams | 
|
| 
 5 to 10MHz Doubler  | 
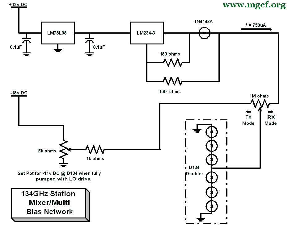
 Bias System  | 
| 
 Power Supply Schematic  | 
 PLL Block Diagram  | 
| 
 Station Block Diagram  | 
 IF Amp Schematic  | 
| 
 PLL Schematic  | 
 Direct Synthesizer Schematic  | 
![[]](images/134-AO_sign_sm.jpg)
![[]](images/134-Bent Mtn EM97_sm.jpg)
![[]](images/134-FM07fm to FM08ib_sm.jpg)
![[]](images/134-Gear_sm.jpg)
![[]](images/134-Gear1_sm.jpg)
![[]](images/134-Lights W4WWQ Truck_sm.jpg)
![[]](images/134-W2SZ_4 on AO_sm.jpg)
![[]](images/134-W2SZ_4 operating posistion_sm.jpg)
![[]](images/134-Dec 14th VUCC skewt_sm.gif)
![[]](images/134-dew point map_sm.gif)
![[]](images/134-5_to_10MHz_doubler_Ver_II_sm.gif)
![[]](images/134-bias_system_sm.gif)
![[]](images/134-gunn_power_supply_schematic_sm.gif)
![[]](images/134-PLL_block_diagram_sm.gif)
![[]](images/134-PLL_block_diagram_station_sm.gif)
![[]](images/134-PLL_IF_amp_schematic_sm.gif)
![[]](images/134-PLL_schematic_sm.gif)
![[]](images/134-89_16MHz direct synth_sm.gif)